当前位置:
首页
>
校务公开
>
招生信息
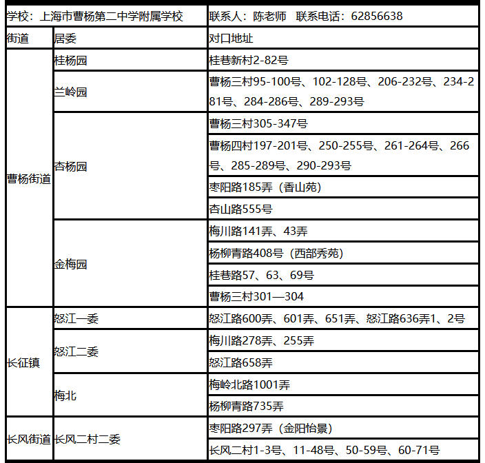
上海市曹杨第二中学附属学校2026年一年级招生地段范围
作者: 上海市曹杨第二中学附属学校管理员
发布时间: 2026年04月07日
上海市曹杨第二中学附属学校2026年一年级招生地段范围